Coronavirus oder nicht, Vitalik Buterin arbeitet weiterhin hart an Ethereum 2.0. Gestern Mittag veröffentlichte er seine Roadmap, also den Plan für die Entwicklung der Kryptowährung. Dabei handelt es sich um seinen persönlichen Blick auf die Zukunft der Währung.
Auf Twitter schrieb er:
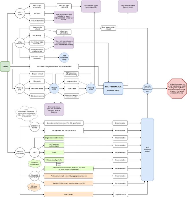
„Dies ist meine ungefähre Ansicht darüber, wie die nächsten 5-10 Jahre von Eth2 und darüber hinaus aussehen könnten. Die unten stehende Roadmap spiegelt meine eigenen Ansichten wider. Andere (einschließlich zukünftiger Versionen von mir) haben möglicherweise andere Perspektiven! Details können sich natürlich ändern, wenn wir neue Informationen oder neue Technologien entdecken.“
Vom „Proof of Work” zum „Proof of Stake”
Buterin zufolge geht es um die Entwicklungen in den nächsten fünf bis zehn Jahren. Einer der wichtigsten Änderungen, die auf dem Weg zu Ethereum 2.0 stattfinden werden, wird der Übergang vom „Proof of Work“ (dt. Arbeitsnachweis) zum „Proof of Stake“ (kurz PoS, dt. Anspruchsnachweis). Durch diese technische Änderung sollen Transaktionen energieeffizienter verarbeitet werden können.
Beim Proof of Stake wird mit der Anzahl der Coins, die ein Miner besitzt, anstatt mit der Rechenleistung gearbeitet. Dadurch wird das Verarbeiten der Transaktionen kein Wettkampf mehr darum, wer die größte Rechenleistung hat. Durch PoS ändern sich die Machtverhältnisse. Wenn über eine Änderung auf der Blockchain abgestimmt wird, haben Teilnehmer im Netzwerk mit mehr Coins auch mehr Macht.
Deswegen begrüßen nicht alle diese Neuerung. Gegner befürchten, dass diese Art der Validierung von Transaktionen und Kontrolle zu einer Zentralisierung führen wird. Dies kann, wie das Debakel um Steem und Justin Sun gezeigt hat, auch schiefgehen.
Team von Ethereum arbeitet hart
In Tweets bestätigte Vitalik Buterin, dass das Entwicklerteam hinter Ethereum in den letzten zwei Jahren viel geforscht hat. Das Team wisse nun mehr über die Möglichkeiten und Grenzen von PoS. Daher sollte der Übergang von Ethereum 1.0 zu Ethereum 2.0 reibungsloser verlaufen.
Voraussichtlich wird Ethereum 2.0 am 30. Juli 2020 veröffentlicht. Wenn dieses Datum korrekt ist, haben die Entwickler noch genug zu tun. Laut Entwickler Danny Ryan wird Phase 0 noch in diesem Jahr online abgewickelt.
Image via Unsplash

Corinna ist die Chefredakteurin von Coinwelt. Seit 2016 dreht sich ihre Welt um Kryptowährungen und die Blockchain. Es vergeht kein Tag, an dem Corinna sich nicht darüber ärgert, dass sie nicht gleich am ersten Tag in Bitcoin investiert hat. Besonders spannend findet sie die internationale Rechtslage für Währungen wie Bitcoin. Für die Zukunft hofft sie auf eine positive Haltung der Gesetzgeber und klare Gesetze im Umgang mit digitalen Coins.
Coinwelt Bitcoin, Ether, Altcoin und Blockchain News Deutschland